About Me
Hello World,I'm Ani, a Functional Business Analyst with a passion for making things work smarter, not harder.I like to think of myself as an architect of efficiency—someone who builds the foundation for business success by designing workflows, optimizing processes, and bringing stakeholders and technical teams together.For the past eight years, I’ve been the bridge between vision and execution, ensuring that great ideas don’t just remain ideas but evolve into impactful solutions.I thrive on problem-solving, adapting to new domains, and driving meaningful change through technology and strategy. If there’s a process to improve or a system to refine, I’m all in!
Skills
Jira | Confluence | Salesforce | Power BI | MS Visio | SQL
Requirements Gathering & Documentaton
Stakeholder Engagement
QA & UAT
Product Discovery
Process Re-engineering
Workflow Automation
Featured Projects
Professional Certifications

Certifed Business Analyst Professional | In Progress Feb 2025
Templatizing Notifications
Redesigning Real Estate Transaction Notifications for Improved Transparency
Overview
In the real estate industry, transparency and timely communication are crucial to ensuring smooth transactions.I led the initiative to redesign and templatize email notifications for a real estate CRM system, used by brokers, agents, and clients to manage end-to-end real estate transactions.The project aimed to simplify notification management, enhance clarity, and align emails with business logic while reducing operational inefficiencies in onboarding new brokerages.
Business Challenge
The existing notification system lacked standardization, leading to inconsistencies in messaging, missed updates, and confusion among users. Over 50 different notifications per transaction type existed, and each had to be manually updated in the backend when onboarding a new brokerage. This created:
Operational inefficiencies – Manual updates for each transaction type led to significant delays and effort overhead.
Inconsistent messaging – Notifications were not standardized, resulting in varying formats and and structure, making it difficult for users to extract key information quickly.
Lack of clarity in business logic – Some notifications did not properly align with transaction triggers, leading to miscommunication among brokers, agents, and clients.
Limited customization – The static templates made it difficult to tailor notifications based on different user roles and preferences.
Solutions Approach
I spearheaded a comprehensive redesign aimed at streamlining processes, improving message clarity, and ensuring alignment with business operations. This approach focused on engaging with stakeholders, mapping existing workflows and standardizing notification templates - all within an Agile framework:
1. Stakeholder Engagement & Business Logic Validation
Conducted interviews with SMEs to understand notification context, recipients, and triggers.
Collaborated with stakeholders to identify opportunities to introduce new notifications that improved transaction transparency.
2. Business Process Analysis & Documentation
Executed a full transaction workflow to document all current notifications in the system.
Mapped notifications to business processes, identifying gaps in coverage and opportunities for improvement.
3. Notification Structuring & Standardizaton
Compiled all notifications in an Excel sheet, categorizing by User Type, Trigger, Subject, Body, and Signature.
Created a standardized format that became the "Notifications Bible" – a key reference for Development and QA teams.

Sample Notifications Mapping Table
4. UI/UX & Content Enhancement
Designed dynamic email templates for each user type in collaboration with UI/UX teams (Figma prototypes).
Worked with a third-party copywriter and legal team to ensure the language was user-friendly and compliant with regulations.
5. Agile Execution & Implementation
Managed the development lifecycle using an Agile framework, ensuring smooth progress through Dev, QA, and UAT phases.
Facilitated backlog refinement, sprint planning, and ticket management, ensuring notifications met the definition of done.
Skills
✅ Business Process Analysis – Identified inefficiencies in the existing notification system and proposed a structured solution.✅ Stakeholder Engagement – Led discussions with agents, brokers, and product managers to gather insights and validate requirements.✅ Requirements Documentation – Created detailed functional specifications to guide the development team.✅ UI/UX Design – Standardized notification templates and worked with designers for better readability.✅ UAT & Quality Assurance – Designed test cases and facilitated UAT to ensure seamless implementation.
Key Outcomes
📌 Reduced notification management overhead, cutting the time required to onboard a new brokerage by 40%.📌 Standardized, aesthetically appealing emails led to higher readability and user engagement.📌 Introduced a dynamic template system, eliminating the need for manual backend updates and decreasing developer workload for notification changes by 50%.📌 Validated all 50+ notification triggers, ensuring 100% accuracy in transaction-related updates.📌 Worked with legal teams to review 100% of notifications, ensuring compliance and mitigating regulatory risks.📌 New, visually optimized templates improved readability, and role-based notifications ensured that brokers, agents, and clients received only relevant updates, reducing email fatigue.
Conclusion
Clarity drives action and in real estate transactions, where every second counts, a missed or confusing notification can mean delays, frustration, or even lost deals, I quickly realized that improving email notifications wasn’t just about making them look better—it was about ensuring that the right people received the right information at the right time, allowing deals to move forward smoothly.I also love to highlight this project as it demonstrates my ability to take ownership of a critical application component, especially in a new domain.By applying a structured business analysis approach, and asking the right questions to truly understand how real estate transactions work—not just from a technical standpoint, but from the day-to-day experiences of brokers, agents, and clients, I was able to balance business needs, user experience, and technical feasibility, all while working with a diverse group of stakeholders.
Cruise Booking – Payments Page
Streamlining Payment Management for Cruise Bookings
Overview
I played a critical role in designing a comprehensive Payments Page for a cruise booking platform, addressing significant inefficiencies in the payment process.Passengers had no dedicated view to track balances, past payments, or make new transactions without customer support intervention.
Business Challenge
The cruise booking platform lacked a structured payment management system, leading to increased customer frustration and an overburdened support team.The existing process was cumbersome, requiring users to call customer support to track balances, make payments, and resolve disputes.
Lack of Payment Visibility – Users had no single place to track balances and view previous payments.
No Self-Service Options – Guests and registered users needed assistance for simple payment actions.
Fragmented Payment Process – No standardized flow for logging in, entering billing details, and processing payments.
Inability to Split Payments – Guest and registered users were forced into a one-size-fits-all process, ignoring their distinct needs.
Compliance & Security – The system needed to be PCI-DSS compliant for secure transaction handling.
Solutions Approach
I implemented a solution that catered to both guest users and registered passengers. Guest users needed a frictionless, one-time payment experience, while registered users required features such as installment payments, saved billing details, and transaction tracking.
1. Requirements Gathering & Stakeholder Engagement
Conducted discussions with product owners, SMEs, and engineers to define requirements.
Collaborated with UX/UI teams to define a payment flow that balances security and usability.
Researched payment gateway integrations (Stripe, PayPal, Authorize.Net) to ensure compliance and global payment acceptance.
2. User Persona Development
Designed flows catering to both logged-in users (who needed split payment and tracking features) and guest users (who required a simplified process).


Sample Detailed User Persona
3. User Story Development
Created structured user stories and acceptance criteria to define the payment experience.


Sample User Story + Acceptance Criteria
4. Process Flow Optimization
Defined a structured payment journey: Login / Guest Checkout → Payment Entry → Payment Confirmation → Receipt Generation
Developed a responsive UI wireframe ensuring cross-device accessibility.
Established error handling workflows to guide users through failed payments.

Sample Process Flow Diagram Depicting a User Completing a Payment
Skills
✅ Requirements Gathering & Analysis – Identified business needs and translated them into functional requirements, using benchmarking as a key technique to validate assumptions.✅ User Story & Acceptance Criteria Writing – Developed detailed user stories and acceptance criteria, ensuring that all functional and non-functional requirements were met.✅ Process Flow Design – Created structured workflows to outline the payment journey across different user types.✅ API Integration – Defined API requirements for third-party payment gateway integration.
Key Outcomes
📌 Decreased payment-related customer service requests by 25% as users could now independently track balances, view payment history, and complete transactions without assistance.📌 Reduced average payment completion time from 3 minutes to 1.5 minutes, increasing successful transactions by 18% due to a more intuitive checkout experience.📌 Flexible Payment Options – 70% of registered users opted for installment payments, leading to a 22% decrease in abandoned bookings and improved user satisfaction scores.📌 Secure payment handling ensured compliance with financial standards.
Conclusion
The Payments Page redesign successfully modernized and streamlined the payment experience for cruise travelers. By applying benchmarking insights, process optimization techniques, and API integrations, the solution reduced customer support dependency while improving payment flexibility and security.This project demonstrated my ability to leverage research-driven insights to improve product functionality, and translate business challenges into structured technical requirements.
Retail Reporting Application Enhancement
Fraud Detection & Process Re-engineering for Revenue Optimization
Overview
I played a pivotal role in enhancing an in-house retail reporting application. The application initially had a lean structure with three core features: Sales, Promotions, and Reports.Growing client demands led to the introduction of new functionalities, including Stores, and Products.My most significant contribution came from identifying a critical loophole in the Promotions feature, leading to a re-engineered process that potentially saved our clients up to a quarter of a million dollars annually.
Business Challenge
The client’s revenue tracking process relied on overnight batch uploads, where retail sales data was manually uploaded as flat files by the database team. This outdated approach led to delays, data inconsistencies, and a lack of real-time visibility into sales transactions.Over time, the client identified a persistent 3% gap in actual vs. projected revenue, which remained unresolved for two consecutive quarters, leading to an estimated $62,500 loss per quarter due to fraud.
Solutions Approach
To address the critical gaps in revenue accuracy, fraud prevention, and operational inefficiencies, I led efforts to enhance fraud detection, modernize data processing, and streamline reporting:
1. Process Flow Analysis
Conducted a deep dive into the process flow of each feature, reviewing workflows and use cases.

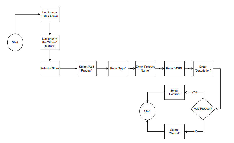
Sample Process Flow Diagram Depicting Adding a Product
Identified the issue within the Promotions feature, where sales administrators were fraudulently applying discounts, leading to revenue loss.
2. Re-engineering the Promotions Workflow
Proposed the introduction of a Sales Manager role to validate promotions requests.


Sample User Persona With User Story + Acceptance Criteria
Implemented a Change Approval Board (CAB) review process to prevent unauthorized discounts.
Used Gap analysis to highlight current state and future state of the promotions workflow.
3. Implementing real-time data ingestion to allow clients upload retail files and instantly generate reports.
Created a secure web-based upload portal within the application that allowed Clients to drag & drop or select files (CSV, JSON, XML) and upload them via the UI.
The uploaded data was instantly processed, validated, and converted into reports in real time, reducing the risk of delayed discrepancy detection.


Sample Data Flow Diagram Showing How Data Moves From File Upload to Transformation, Storage, and Reporting, With Accompanying Metrics
Skills
✅ Process Mapping & Business Process Re-engineering – Analyzed the existing promotions workflow, identified inefficiencies, and restructured approval processes to eliminate revenue leakage.✅ Data Analysis – Used SQL to query, manipulate, and manage key data.✅ Requirements Gathering & Documentation – Led discovery sessions to capture requirements, documented user stories, acceptance criteria, and business rules to ensure alignment across teams.✅ High-Level Mockups & UX Improvements – Created wireframes to visualize new system features.✅ Reporting & Dashboard Development – Enhanced existing reporting system by integrating real-time data ingestion, reducing the need for manual validation by 50%.✅ Stakeholder Management – Collaborated with sales administrators, SMEs, and IT to align on business needs and prioritize enhancements, ensuring smooth implementation.
Key Outcomes
📌 Closed the unauthorized discounting loophole resulting in an estimated $1M in annual fraud-related savings for the client.📌 Promoted to Lead Business Analyst for the remainder of the project, leading strategic process improvements.📌 Increased client revenue by 8% per quarter post-implementation, driving sustained financial growth.📌 Ensured revenue accuracy by aligning actual earnings within (±)2% of projections, improving financial forecasting reliability.📌Implemented a real-time data ingestion tool, allowing clients to make data-driven decisions immediately based on up-to-date sales data.
Conclusion
This project was a game-changer for me, as It showed me how powerful business analysis can be in fixing real problems and making a tangible impact.By working closely with stakeholders, analyzing data, and refining processes, I helped turn a loss-heavy promotions system into a structured, revenue-secure process.Seeing the results firsthand reinforced my passion for solving complex business challenges.
Digital Transformation for Home-Improvement Contractors
Consulting Experience at Ubom Digital Marketing and Consulting
Overview
I provided strategic guidance to Home improvement contractors, helping them transition from third-party lead generation platforms (e.g., HomeAdvisor, Thumbtack) to self-sustaining digital marketing ecosystems.Through root cause analysis analysis, process reengineering, and workflow automation, I enabled contractors to identify, track, and nurture leads, ensuring a steady pipeline of ready-to-buy customers.The project leveraged Machine Learning (ML) and Artificial Intelligence (AI) to enhance lead generation and conversion rates.
Business Challenge
Home improvement contractors lacked a structured process for converting leads into paying customers. They relied heavily on third-party lead generation platforms, which:
Recycled the same leads to multiple contractors, increasing competition.
Offered no ownership or control over customer data.
Lacked a system for contractors to nurture and convert leads.
Solutions Approach
To solve these challenges, I devised a data-driven digital marketing strategy that allowed contractors to own their leads and optimize their sales funnel:
1. Market Research & Business Needs Analysis
Conducted stakeholder interviews with multiple contractors to uncover key challenges.

Third-Party Platforms Were Dominating the Space and Contractors Had No Control Over Their Data
Used root cause analysis to identify common pain points across the industry.

Industry Wide Pain Points
Designed gap analysis frameworks to compare: Current sales process vs. Optimized sales process.


Gap Analysis Framework to Highlight Current Sales Funnel vs Optimized Sales Funnel
2. Technology-Driven Lead Generation
Introduced AI-driven visitor tracking technology to identify potential leads interacting with contractor websites.


Site Visitors Were Tracked Using a Smart Pixel and Were Given Lead Scores Based on Behavior
Implemented remarketing strategies to re-engage warm leads, significantly increasing conversion rates.
3. Sales Funnel Optimization & Workflow Automation
Built a system to guide contractor leads through the buying journey by automating: Lead capture, Follow-ups, Conversion tracking.
Integrated drip email campaigns to nurture leads and improve conversion.

Automated Follow-up Campaigns to Nurture & Convert Leads
4. Project Management & Agile Execution
Managed an outsourced marketing team through Agile methodologies.
Held daily Scrum-style meetings to ensure task execution and alignment.
Oversaw the development of landing pages, marketing content, and lead capture systems.

Sample Landing Page Optimized for Lead Generation
5. Client Engagement & Community Building
Created a LinkedIn community to share insights, offer support and foster collaboration.
Provided ongoing consultation and training to contractors on lead management best practices.
Skills
✅ Stakeholder Management & Consultative Communication – Engaged with contractors to understand business challenges and translate needs into requirements.✅ Root Cause & Gap Analysis – Conducted business process analysis to uncover inefficiencies and recommend strategic improvements.✅ Business Process Reengineering & Workflow Optimization – Designed structured sales funnels, allowing contractors to own and nurture leads effectively.✅ Solution Design & Process Automation – Implemented AI-driven tools for lead tracking and automated workflow solutions to boost efficiency.✅ Project Management (Agile Approach) – Led an outsourced team, ensuring timely execution of marketing strategies and system implementations.✅ Data-Driven Decision Making – Used ML-driven analytics to track customer behavior, optimizing sales and marketing efforts.
Key Outcomes
📌 5+ contractors served, transitioning from third-party reliance to self-sustaining lead generation.📌 Over 100 high-intent leads generated for home improvement contractors.📌 150+ views on marketing content highlighting the industry challenge and solution.📌 Successful adoption of AI-powered tracking and automation by contractors.📌 Higher conversion rates due to structured lead nurturing & remarketing.📌 $500–$1,000 monthly savings per contractor by eliminating third-party lead fees.📌 30% increase in lead conversion rates with structured engagement & automation.📌 40% open rate on automated email sequences, with a 25% lead engagement rate.📌 10%+ landing page conversion rates, ensuring consistent lead flow.
Conclusion
This project demonstrates my ability to bridge business challenges with technology-driven solutions.By leveraging key business analysis concepts, process optimization, and automation, I empowered home improvement contractors to transform their lead generation strategies—increasing both efficiency and profitability.This experience reinforced what I love most about business analysis—asking the right questions, finding the gaps and shaping solutions that truly make a difference.





